Radioisotope Research Center
in Nagoya Univ.

Furo-cho Chikusa-ku Nagoya, Aichi 464-8602, Japan
Administration Office 052(789)2563
Radiation Safety Office 052(789)2565
(Fax) 052(789)2567

Japanese  English

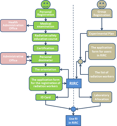
The procedure to use RI in RIRC

To use RI in RIRC, you should make personal and group registration and get your ID

The flowchart for the registration of RI user in RIRC.

Personal Registration Group Registration